work collection #3
A gig work matching app development project
Despite the brief internship duration in APPY.YO, I prioritized crucial phases such as conducting initial surveys with another UX researcher, crafting wireframes, and developing low and high-fidelity prototypes. I focused particularly on the welcome page, working solo to ensure a user-friendly and engaging experience.

Project Type
UX/UI Design
My Role
UX Researcher
UX/UI Designer
Information Architect
Tool Used
Figma
Contribution
User research
Persona creation
Journey map
Information architect
Wireframes
Style guide
Low-fidelity prototype
Landing page high-fidelity prototype
Duration
4 weeks


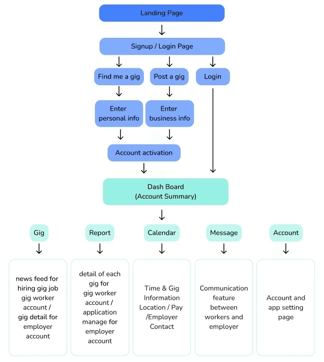
Dash-board design (low-fidelity prototypes)
Display worker or business performance and needs effectively!
FLEXYGIG connects local businesses with skilled workers, helping both parties find work opportunities and manage staffing needs efficiently.
Challenges and Objectives
Existing gig work matching platforms in Canada primarily catered to individual users, neglecting the urgent need for quick and efficient manpower solutions for small businesses.
FLEXYGIG aimed to address this gap by seamlessly connecting local businesses with skilled individuals, while also helping gig workers find and fill work hours more effectively.

Showcasing diverse job categories without personalized user focus
Gig Job Apps Comparative Analysis

FLEXXYGIG aims to develop a user-centric gig matching app that incorporates all the features users value.

Jenny Brewer (the Gig Worker)
I'm worried about apps taking my tips and the lack of benefits 😞
It's frustrating when there's too much info needed and jobs are hard to find!!!
🫠 The unstable income is a major concern

Jorge Bosso (Business Owner)
I rely on worker recommendations for peace of mind.
Certifications and licenses are crucial.
I require photo IDs for security purposes.
I prefer the option to personally interview workers.
User Research Insights
Through surveys with 66 participants, predominantly Canadian, we uncovered key insights into user demographics, preferences, and challenges.
Findings highlighted preferences for computer-based interactions, concerns about benefits and job stability among gig workers, and the specific requirements of business owners when hiring gig workers.
Importance of Gig Worker App Features:
(1) Ease of certification
(2) Recommended Wage
(3) Speedy Payment
(4) Availability Calendar
(5) Distance Filters
(6) Type of Work Filter
The goal is to develop a user-centric gig matching app that incorporates all the features users value, with a focus on enhancing the connection efficiency between gig workers and businesses.
Solution
Flexygig was designed to simplify registration, provide fair pay insights, improve availability management, offer essential benefits for gig workers, certify qualifications, and introduce a two-way rating system for accountability.



1
Streamline Registration
Simplify the registration process and reduce excessive information are required.

2
FairPay Insights
Provide gig workers with data-driven insights on recommended wages for different types of jobs, enabling them to negotiate fair compensation.




3
Schedule Manager
This feature is essential for both gig workers and business owners, providing an intuitive platform to manage and synchronize schedules efficiently, ensuring seamless coordination and no missed opportunities.

4
Unlock Vital Benefits
Offer gig workers the option to access benefits such as health insurance, retirement plans, and other essential benefits to address the lack of benefits.

5
Certification & Skills
Gig workers can highlight their qualifications on their profiles, boosting job prospects and validating their expertise. The feature also offers online training resources for obtaining relevant certifications.


6
Two-way Rating System
Implement a user-friendly rating system inspired by Airbnb, allowing both business owners and gig workers to rate each other based on their experiences.

UX Design Process
Develop Personas
Map User Journeys
Create an Information Architecture Map
Wireframing
Prototyping
We created detailed user personas based on critical research insights. Our personas represent typical users: "Jenny Brewer," a gig job seeker, and "Jorge Bosso," a small business owner. Gig workers have common concerns like app tip deductions, lack of benefits, excessive information requirements, job scarcity, and income instability. Our app features for gig workers include easy certification, suggested wages, prompt payments, availability calendars, and filters for distance and job types. By aligning each persona's core needs and frustrations with research findings, we ensure our app experience caters to the target audience.
User Personas
Develop Personas
Map User Journeys
Create an Information Architecture Map
Wireframing
Prototyping
The journey map was developed to gain insights into the experience of users like Jenny Brewer, a freelance barista and part-time student who use the FLEXYGIG app. The map was created based on data collected through user surveys of the FLEXYGIG app. The survey results helped us understand Jenny's needs, expectations, and behaviors when using the app. Moreover, feedback from other users with similar profiles provided valuable insights into the challenges they faced and the features they found most helpful.
User Journey Map
Develop Personas
Map User Journeys
Create an Information Architecture Map
Wireframing
Prototyping
To further enhance the platform's usability and accessibility, I used an IA map to clarify the app's design and demonstrate how information was organized and structured. After gathering all the content, including pages and types of information, this content is organized into categories and subcategories based on common themes. Next, a clear hierarchy is created to ensure that critical information is placed prominently.
Information Architecture map

Develop Personas
Map User Journeys
Create an Information Architecture Map
Wireframing
Prototyping
Once the team agreed on the information architecture, I created a wireframe to visualize the layout and structure of the FLEXYGIG app.
Wireframe

Develop Personas
Map User Journeys
Create an Information Architecture Map
Wireframing
Prototyping
I created a low-fidelity prototype of the app using simple digital wireframing software. The prototype comprised the basic layout and structure, focusing on critical navigation, content placement, and fundamental interactions. After receiving feedback and making the necessary iterations, I created a high-fidelity prototype using Figma. This prototype included more detailed and polished designs for the landing page, with visual elements like colors, typography, and images to make it resemble the final product. Throughout the process, I followed the style guide I created to maintain consistency in design elements and provide a cohesive user experience across the app.
Low-fidelity Prototype

Main Page Dash Board

Availability Calendar

Profile Builder


Two-Way Ratting System

Style guide

High-fidelity Prototype
What I learned
Through my experience of working with stakeholders and project managers who don't specialize in UX, I have learned that effective communication and collaboration are essential. I have learned how to convey the significance of user-centric practices and gained insights into aligning UX goals with overall project objectives. Additionally, I have gained insights into project leadership, demonstrating how my role as a UX professional contributes to the project's overall success. Lastly, I appreciate the importance of maintaining consistency in branding elements. I have learned how to create a cohesive and recognizable brand identity by aligning the design system with an existing logo.
Next time, I would've
I worked as the sole UX designer on a project during my internship. However, due to time constraints, I could not conduct usability testing for the prototype I had designed for the project. As a result, the project still needed to be updated after my internship concluded. In future projects, I will prioritize allocating sufficient time for usability testing to improve the overall quality of the design.
Moving Forward
I recommend conducting usability testing for the FLEXYGIG app. Methods like Think-Aloud Testing or Surveys and Questionnaires can be used to gather feedback from potential users. This feedback will help identify usability issues and areas for improvement for the current design. Making revisions based on this feedback before moving to the development phase will ensure a more user-friendly and effective app.














